Organizzazione e Risorse Umane

Struttura Organizzativa

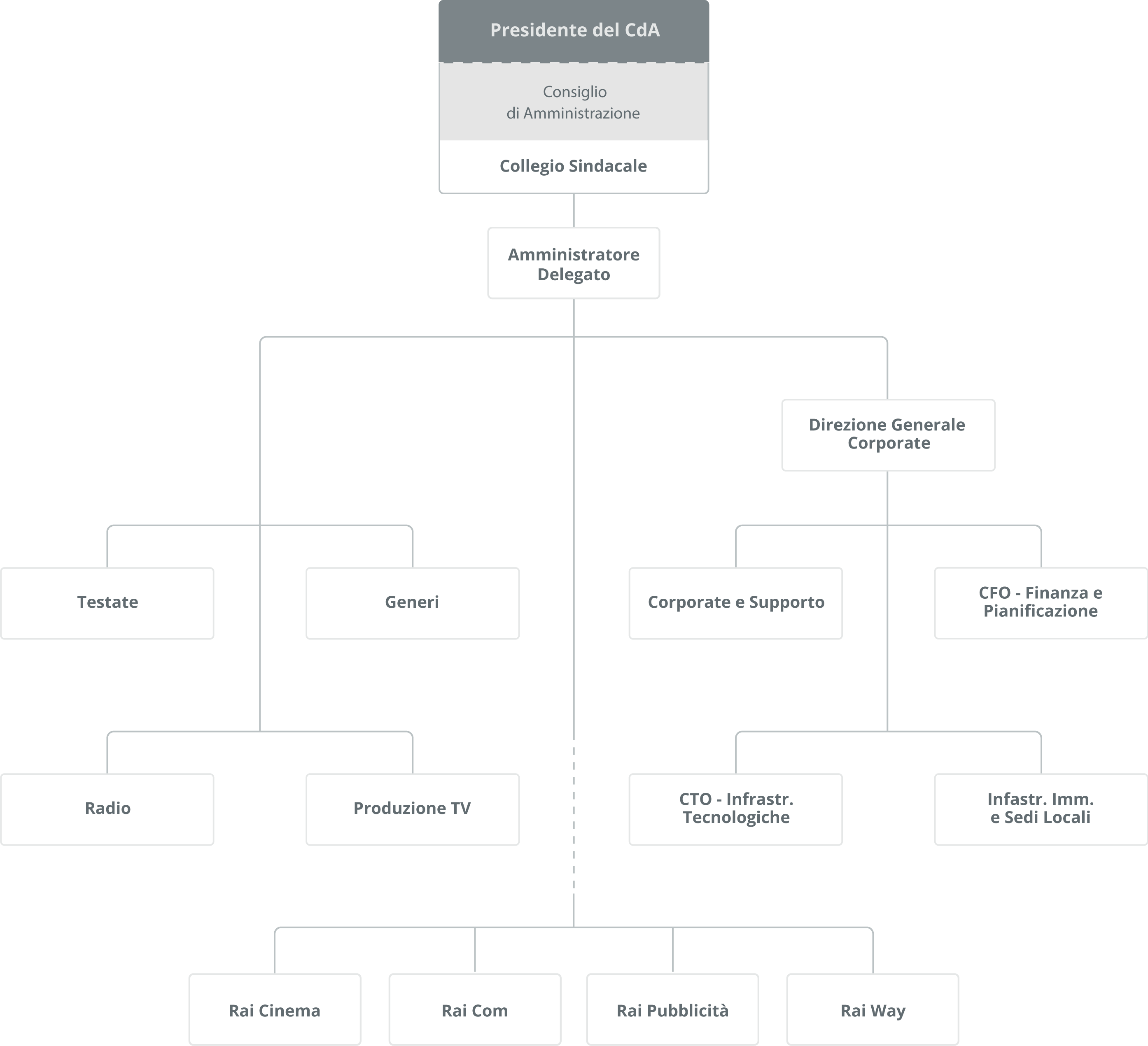
La Rai - Radiotelevisione Italiana è la società concessionaria in esclusiva del Servizio Pubblico radiotelevisivo; l'offerta è articolata in canali televisivi e radiofonici, satellitari, su piattaforma digitale terrestre, web e mobile. All'Amministratore Delegato riportano direttamente l'area Editoriale e Testate, che idea e sviluppa i programmi e l'offerta informativa, e l'area Chief Operations Officer, che presidia l'attività produttiva in ambito televisivo. Alla Direzione Generale Corporate riportano l'area di Corporate e Supporto che integra le funzioni di staff, l'area Chief Financial Officer – Finanza e Pianificazione che coordina le attività finanziarie e amministrative, l'area Chief Technology Officer – Infrastrutture Tecnologiche che coordina le componenti tecnologiche.

Organigramma

Consiglio di Amministrazione Amministratore Delegato Direzione Generale Corporate Testate Generi Corporate e Supporto CFO - Finanza e Pianificazione Radio Produzione TV CTO - Infrastrutture Tecnologiche Infrastrutture Immobiliari e Sedi Locali Rai Cinema Rai Com Rai Pubblicità Rai Way

Management

Sono pubblicati i curricula dei dipendenti RAI in servizio con contratto a tempo determinato o indeterminato, che siano rappresentati nell’assetto macrostrutturale organizzativo aziendale.

I curricula riassumono il percorso professionale del dipendente sia in RAI, che in precedenti esperienze lavorative, con evidenza di altri incarichi in Società Controllate o Collegate; vengono, inoltre, pubblicate le informazioni relative agli altri incarichi o attività professionali ovvero alla titolarità di cariche in enti di diritto privato regolati o finanziati dalle pubbliche amministrazioni (allegato “dichiarazioni di inconferibilità e incompatibilità”).

Per i dipendenti il cui compenso sia pari o superiore a 200.000 euro annui lordi viene indicato anche il dato retributivo secondo i criteri previsti alla sezione “compensi”.

Profili A-Z

Gino Alberico
Direttore del Centro Ricerche, Innovazione Tecnologica e Sperimentazione
Giovanni Alibrandi
Direttore Rai Radio 2
Maria Pia Ammirati
Direttore Fiction
Paolo Biffani
Responsabile dell'unità organizzativa "Affari Normativi e Bilancio di Sostenibilità" della Direzione Finanza e Pianificazione in qualità di Vice Direttore
Monica Caccavelli
Direttrice Safety & Security
Silvia Calandrelli
Direttrice Rai per la Sostenibilità - ESG
Elena Capparelli
Direttore Rai Play e Digital
Massimo Cappelli
Direttore Amministrazione e Finanza
Marco Caputo
Direttore Radio
Giuseppe Carboni
Direttore Rai Parlamento
Fabrizio Casinelli
Direttore Comunicazione
Gian Marco Chiocci
Direttore Tg1
Marcello Ciannamea
Direttore Distribuzione e Responsabile ad interim della Direzione Contenuti Digitali e Transmediali
Nicola Claudio
Direttore Governance e Segreteria Societaria e Direttore Staff Presidente
Stefano Coletta
Direttore Coordinamento Generi
Paolo Corsini
Direttore Approfondimento
Andrea Covotta
Responsabile Rai Quirinale
Marco Cunsolo
Direttore Produzione TV
Adriano De Maio
Direttore Cinema e Serie TV
Paolo Del Brocco
Amministratore Delegato Rai Cinema
Luigi Del Plavignano
Direttore Documentari
Davide Di Gregorio
Direttore Staff Amministratore Delegato
Williams Di Liberatore
Direttore Intrattenimento Prime Time
Tonio Di Stefano
Direttore Reti e Piattaforme
Roberto Ferrara
Direttore Canone, Beni Artistici e Accordi Istituzionali
Alessandra Ferraro
Direttrice Isoradio
Delia Gandini
Direttrice Internal Audit
Roberto Genovesi
Direttore Kids
Francesco Giorgino
Direttore Ufficio Studi
Mariarita Grieco
Direttrice Offerta Estero
Marco Lollobrigida
Direttore Sport e Testata Rai Sport
Alberto Longatti
Direttore Risorse Televisive e Artistiche
Roberta Lucca
Direttore Marketing
Paola Marchesini
Direttrice Coordinamento Iniziative Strategiche e responsabile ad interim della Direzione Staff del Direttore Generale Corporate
Angela Mariella
Direttrice Editoriale per l'Offerta Informativa
Claudia Mazzola
Presidente Rai Com
Angelo Mellone
Direttore Intrattenimento Day Time
Enrico Mordillo
Chief Technology Officer e Responsabile ad interim della Direzione ICT e della Struttura Data Officer
Roberto Pacchetti
Direttore Testata Giornalistica Regionale
Giuseppe Pasciucco
Direttore Diritti Sportivi
Stefania Pennarola
Responsabile per la Prevenzione della Corruzione
Cinzia Pistolesi
Data Protection Officer
Luca Poggi
Amministratore Delegato Rai Pubblicità S.p.A.
Antonio Preziosi
Direttore Tg2
Nicola Rao
Direttore Testata Rai Giornale Radio e Rai Radio 1
Massimo Rosso
Direttore Acquisti
Giorgio Russo
CFO - Direttore Finanza e Pianificazione e Responsabile ad interim della Direzione Pianificazione Strategica e Controllo di Gestione e della Direzione Affari Fiscali e Tax Compliance
Simona Sala
Direttrice Rai Radio 3
Andrea Sallustio
Direttore Asset Immobiliari e Servizi
Giuseppe Sangiovanni
Direttore Pubblica Utilità
Giuseppe Santo
Amministratore Delegato Rai Com
Andrea Sassano
Direttore Teche
Paola Sciommeri
Direttore Infrastrutture Immobiliari e Sedi Locali
Roberto Sergio
Direttore Generale Corporate
Francesco Spadafora
Direttore Affari Legali e Societari
Pierluca Terzulli
Direttore Tg3
Ubaldo Toni
Direttore Tecnologie
Felice Ventura
Direttore Risorse Umane e Organizzazione
Eleonora Villanti
Responsabile ad interim Direzione Relazioni Internazionali e Affari Europei e Responsabile U.O. "Attività di Sviluppo, Dossier Strategici, Affari Europei" con l'incarico di Vice Direttore Vicario
Fabrizio Zappi
Direttore Cultura ed Educational
Stefano Ziantoni
Responsabile Rai Vaticano
Gianfranco Zinzilli
Direttore della Direzione Radio Digitali Specializzate e Podcast
Alessandro Zucca
Direttore Coordinamento Sedi Regionali ed Estere
Federico Zurzolo
Direttore Rainews 24, Televideo e Rainews.it

Compensi lordi del personale pari o superiori ai 200.000 euro

Compensi
In questa sezione sono pubblicati i curricula e i compensi lordi di tutti i soggetti legati a Rai da un rapporto di lavoro subordinato a tempo determinato o indeterminato che abbiano percepito nel 2024 un compenso annuo lordo pari o superiore ad euro 200.000. 

Per compenso annuo si intende qualsivoglia emolumento il dipendente riceva a titolo di retribuzione quale corrispettivo della prestazione lavorativa resa. 

Ai compensi pubblicati nella presente sezione per effetto della legge n. 198 del 26 ottobre 2016 è stato applicato, a decorrere dal 15 novembre 2016, il limite massimo retributivo di euro 240.000 lordi annui. 

Conseguentemente, laddove per effetto degli istituti accessori o variabili della retribuzione il limite previsto dalla citata norma dovesse essere superato nel corso dell’anno, l’erogazione di detti elementi retributivi viene bloccata al raggiungimento della predetta soglia annua.

Fermo restando quanto sopra, i compensi pubblicati sono articolati in:
Retribuzione effettivamente percepita – nell’anno precedente
di cui: 
a)    Retribuzione fissa: retribuzione a carattere fisso effettivamente percepita nel 2024;
b)    Retribuzione accessoria: elementi retributivi contemplati da specifiche previsioni contrattuali per la categoria di appartenenza; 
c)    Retribuzione variabile: elementi retributivi specificatamente legati all’incarico rivestito o ai risultati conseguiti, quali a titolo esemplificativo indennità di funzione, maggiorazioni o MBO. 

Non costituiscono elementi retributivi le componenti meramente occasionali non aventi carattere di corrispettivo quali, a titolo esemplificativo, le indennità contrattuali erogate in occasione di trasferte, i rimborsi spese e le componenti meramente occasionali correlate a trasferimenti di sede di lavoro in altra città. 

Nel caso di dipendenti assunti nel corso del 2024 con compensi, per la frazione di anno, inferiori ai 200.000 euro lordi, ma con compensi previsti su base annua superiori a detto limite, vengono riportate entrambe le informazioni

Sono altresì pubblicati i curricula e i compensi dei dipendenti con contratto a tempo determinato o indeterminato assunti nel corso dell’anno di pubblicazione che comunque siano destinatari di un compenso lordo su base annua previsto pari o superiore a 200.000 euro. 

Vengono, inoltre, pubblicate le informazioni relative agli altri incarichi o attività professionali ovvero alla titolarità di cariche in enti di diritto privato regolati o finanziati dalle pubbliche amministrazioni.

L’aggiornamento in caso di assunzioni e cessazioni è realizzato nel mese successivo al completamento del relativo iter amministrativo, mentre eventuali modifiche del trattamento economico verranno evidenziate con l’aggiornamento annuale.



 
A
Nome
Ruolo
B
Nome
Ruolo
C
Nome
Ruolo
D
Nome
Ruolo
E
Nome
Ruolo
F
Nome
Ruolo
G
Nome
Ruolo
H
Nome
Ruolo
I
Nome
Ruolo
J
Nome
Ruolo
K
Nome
Ruolo
L
Nome
Ruolo
M
Nome
Ruolo
N
Nome
Ruolo
O
Nome
Ruolo
P
Nome
Ruolo
Q
Nome
Ruolo
R
Nome
Ruolo
S
Nome
Ruolo
T
Nome
Ruolo
U
Nome
Ruolo
V
Nome
Ruolo
W
Nome
Ruolo
X
Nome
Ruolo
Y
Nome
Ruolo
Z
Nome
Ruolo
0-9
Nome
Ruolo
Maria Pia Ammirati
Direttore Fiction
Diego Antonelli
Editorialista per la pagina sportiva della Testata Rai News
Natalia Augias
Corrispondente per i servizi giornalistici radiofonici e televisivi dal Regno Unito
Roberto Bagatti
Responsabile dell'area "Promozione e Brand Identity" nell'ambito di Creativa della Direzione Comunicazione con l'incarico di Vice Direttore
Monica Caccavelli
Direttrice Safety & Security
Silvia Calandrelli
Direttrice Rai per la Sostenibilità - ESG
Elena Capparelli
Direttore Rai Play e Digital
Giuseppe Carboni
Direttore Rai Parlamento
Fabrizio Casinelli
Direttore Comunicazione
Gian Marco Chiocci
Direttore Tg1
Marcello Ciannamea
Direttore Distribuzione e Responsabile ad interim della Direzione Contenuti Digitali e Transmediali
Nicola Claudio
Direttore Governance e Segreteria Societaria e Direttore Staff Presidente
Pierluigi Colantoni
Responsabile di Creativa della Direzione Comunicazione in qualità di Direttore
Stefano Coletta
Direttore Coordinamento Generi
Paolo Corsini
Direttore Approfondimento
Piero Alessandro Corsini
Responsabile dell'unità organizzativa "Acquisto, Preacquisto e Coproduzioni" della Direzione Documentari, in qualità di Vice Direttore
Marco Cunsolo
Direttore Produzione TV
Alessandra De Stefano
Corrispondente-responsabile dell'Ufficio di Parigi per i servizi giornalistici radiofonici e televisivi dalla Francia
Paolo Del Brocco
Amministratore Delegato Rai Cinema
Davide Di Gregorio
Direttore Staff Amministratore Delegato
Fabio Di Iorio
Responsabile dell'unità organizzativa "Prime Time 2" della Direzione Intrattenimento Prime Time, in qualità di Vice Direttore
Antonella Di Lazzaro
Alle dirette dipendenze del Direttore Relazioni Internazionali e Affari Europei
Roberta Enni
Alle dirette dipendenze dell'Amministratore Delegato con l'incarico di Referente per il progetto Interdirezionale Digitalizzazione del Patrimonio Audiovisivo Aziendale
Claudio Fasulo
Responsabile dell'unità organizzativa "Prime Time 1" della Direzione Intrattenimento Prime Time, in qualità di Vice Direttore
Roberto Ferrara
Direttore Canone, Beni Artistici e Accordi Istituzionali
Delia Gandini
Direttrice Internal Audit
Duilio Giammaria
Responsabile Format Tv Internazionali della Direzione Approfondimento
Milo Massimo Infante
Vice Direttore nell'ambito della Direzione Approfondimento
Alberto Longatti
Direttore Risorse Televisive e Artistiche
Roberta Lucca
Direttore Marketing
Stefano Luppi
Alle dirette dipendenze del Direttore della Direzione RAI per la Sostenibilità, in qualità di Vice Direttore
Nicoletta Manzione
Corrispondente-responsabile dell'Ufficio di Londra per i servizi giornalistici radiofonici e televisivi dal Regno Unito
Paola Marchesini
Direttrice Coordinamento Iniziative Strategiche e responsabile ad interim della Direzione Staff del Direttore Generale Corporate
Alberto Matano
Vice Direttore nell'ambito della Direzione Intrattenimento Day Time
Luca Mazzà
Direttore della Direzione per il Contratto di Servizio e progetti strategici connessi
Antonio Melchionna
Responsabile della Direzione Risorse Umane e Organizzazione Rai Pubblicità S.p.A.
Angelo Mellone
Direttore Intrattenimento Day Time
Massimo Migani
Vice Direttore della Direzione Marketing
Flavio Mucciante
Presidente del Centro Italiano di Studi Superiori per la Formazione e l'Aggiornamento in Giornalismo Radiotelevisivo
Lorenzo Ottolenghi
Responsabile dell'unità organizzativa "Educational" della Direzione Cultura ed Educational, in qualità di Vice Direttore
Massimo Pacella
Responsabile dell'unità organizzativa "Coordinamento e Sviluppo" della Direzione Canone, Beni Artistici e Accordi Istituzionali, con l'incarico di Vice Direttore Vicario
Giovanni Parapini
Responsabile della Sede Regionale per l'Umbria
Giuseppe Pasciucco
Direttore Diritti Sportivi
Rosa Anna Pastore
Responsabile dell'unità organizzativa "Divulgazione e Attualità" della Direzione Cultura ed Educational, con l'incarico di Vice Direttore Vicario
Laura Pepe
Corrispondente per i servizi giornalistici radiofonici e televisivi dagli Stati Uniti
Paolo Petrecca
Alle dirette dipendenze dell'Amministratore Delegato
Susanna Petruni
Vicedirettrice Rai Parlamento
Andrea Portante D'Alessandro
Responsabile dell'unità organizzativa "Offerta Servizi" della Direzione Pubblica Utilità.
Antonio Preziosi
Direttore Tg2
Aniello Puorto
Corrispondente per i servizi giornalistici radiofonici e televisivi dalla Cina, dal Giappone e dai Paesi del Sud-est asiatico
Sigfrido Ranucci
Vice Direttore nell'ambito della Direzione Approfondimento
Nicola Rao
Direttore Testata Rai Giornale Radio e Rai Radio 1
Guido Rossi
Responsabile del Centro di Produzione TV di Torino
Massimo Rosso
Direttore Acquisti
Giorgio Russo
CFO - Direttore Finanza e Pianificazione e Responsabile ad interim della Direzione Pianificazione Strategica e Controllo di Gestione e della Direzione Affari Fiscali e Tax Compliance
Simona Sala
Direttrice Rai Radio 3
Raffaela Sallustio
Responsabile dell'unità organizzativa "Prime Time 3" della Direzione Intrattenimento Prime Time, con l'incarico di Vice Direttore
Giuseppe Sangiovanni
Direttore Pubblica Utilità
Gennaro Sangiuliano
In aspettativa
Giuseppe Santo
Amministratore Delegato Rai Com
Andrea Sassano
Direttore Teche
Paola Sciommeri
Direttore Infrastrutture Immobiliari e Sedi Locali
Roberto Sergio
Direttore Generale Corporate
Leonardo Sgura
Corrispondente-responsabile dell'Ufficio de Il Cairo per i servizi giornalistici radiofonici e televisivi dall'Egitto e dai Paesi del Maghreb
Francesco Spadafora
Direttore Affari Legali e Societari
Giuseppe Sturiale
Direttore Generale di Rai Cinema
Rocco Tolfa
Curatore di rubriche per il Tg2
Cecilia Valmarana
Vice Direttore Responsabile dell'unità organizzativa "Programmi ed eventi Cinematografici" della Direzione Cultura ed Educational
Felice Ventura
Direttore Risorse Umane e Organizzazione
Fabrizio Zappi
Direttore Cultura ed Educational
Michele Zatta
Responsabile dell'unità organizzativa "Serialità 3 e Coproduzioni Internazionali" della Direzione Fiction
Stefano Ziantoni
Responsabile Rai Vaticano
Alessandro Zucca
Direttore Coordinamento Sedi Regionali ed Estere

Criteri di reclutamento


Per il reclutamento e la selezione del personale RAI adotta criteri e modalità nel rispetto dei principi di trasparenza, pubblicità, imparzialità e non discriminazione.
 

Contratti di Lavoro

In questa sezione sono allegati i Contratti di Lavoro Nazionali applicati in RAI, nonché i Contratti Integrativi di secondo livello.
 
Il rapporto di lavoro tra Rai e il suo personale dipendente (Quadri, Impiegati e Operai) è regolato 
dai seguenti contratti:
·          CCNL quadri, impiegati, operai 2004 - 2007
·          CCNL quadri, impiegati, operai 2008 - 2009 - Accordo di rinnovo parte economica
·          CCNL quadri, impiegati, operai 2010 - 2013 - Accordo di rinnovo parte normativa ed economica 
·          CCNL quadri, impiegati, operai 2014 - 2018 - Accordo di rinnovo parte normativa ed economica
·          CCNL quadri, impiegati, operai 2019 - 2022 - Accordo di rinnovo parte normativa ed economica

 
Il rapporto di lavoro tra Rai e il suo personale dirigente è regolato dai seguenti contratti:
·         CCNL  Dirigenti  del 25 novembre 2009 con scadenza 30 dicembre 2013
·         CCNL  Dirigenti del 30 dicembre 2014 con scadenza 30 dicembre 2018
Accordi Integrativi:
·         Accordo Integrativo RAI ADRAI 2009 – 2010
·         Accordo Integrativo RAI ADRAI 2011 - 2013
·         Accordo Integrativo RAI ADRAI 2014 - 2016
·         Accordo Integrativo RAI ADRAI 2017 - 2019
 
Il rapporto di lavoro tra Rai e il suo personale giornalistico è regolato dai seguenti contratti:
·         CNL Giornalisti 2009 - 2013
·         CNL Giornalisti 2013 - 2016
·         Convenzione Rai - UIR e Usigrai - FNSI del 23 giugno 2009 di estensione del CNLG
·         Convenzione RAI - UIR e Usigrai - FNSI del 13 marzo 2018 di estensione del CNLG
Accordi integrativi:
·         Accordo Integrativo RAI - USIGRAI 2010 - 2013
 
Il rapporto di lavoro tra Rai e il suo personale orchestrale è regolato dai seguenti contratti:
·         CCL Professori Orchestra Rai 2006 - 2007 - Accordo di rinnovo (parte economica per il 2006/2007, parte normativa fino al 2009)
·         CCL Professori Orchestra Rai 2008 - 2009 - Accordo di rinnovo parte economica
·         CCL Professori Orchestra Rai 2010 - 2013 - Accordo di rinnovo parte normativa ed economica
·         CCL Professori Orchestra Rai 2014 - 2018 - Accordo di rinnovo parte normativa ed economica