RAIPLAY
TV
RAIPLAY SOUND
NEWS
SPORT
BAMBINI
RAICULTURA
RAIPLAYLEARNING
Home
Contratto di servizio
La Governance di Rai
Organi di Amministrazione e controllo
Attività del CdA
Attività di monitoraggio
Financials
Rai: sociale e sostenibilità
Investimenti totali in prodotti audiovisivi
Organizzazione e Risorse Umane
Incarichi di consulenza e collaborazione non artistica
Criteri e Procedure per le assegnazioni dei contratti nel settore radiotelevisivo
Bandi di gara Rai SpA
Anticorruzione
Segnalazioni
Piano per la Trasparenza e la Comunicazione Aziendale
Rai per la Trasparenza
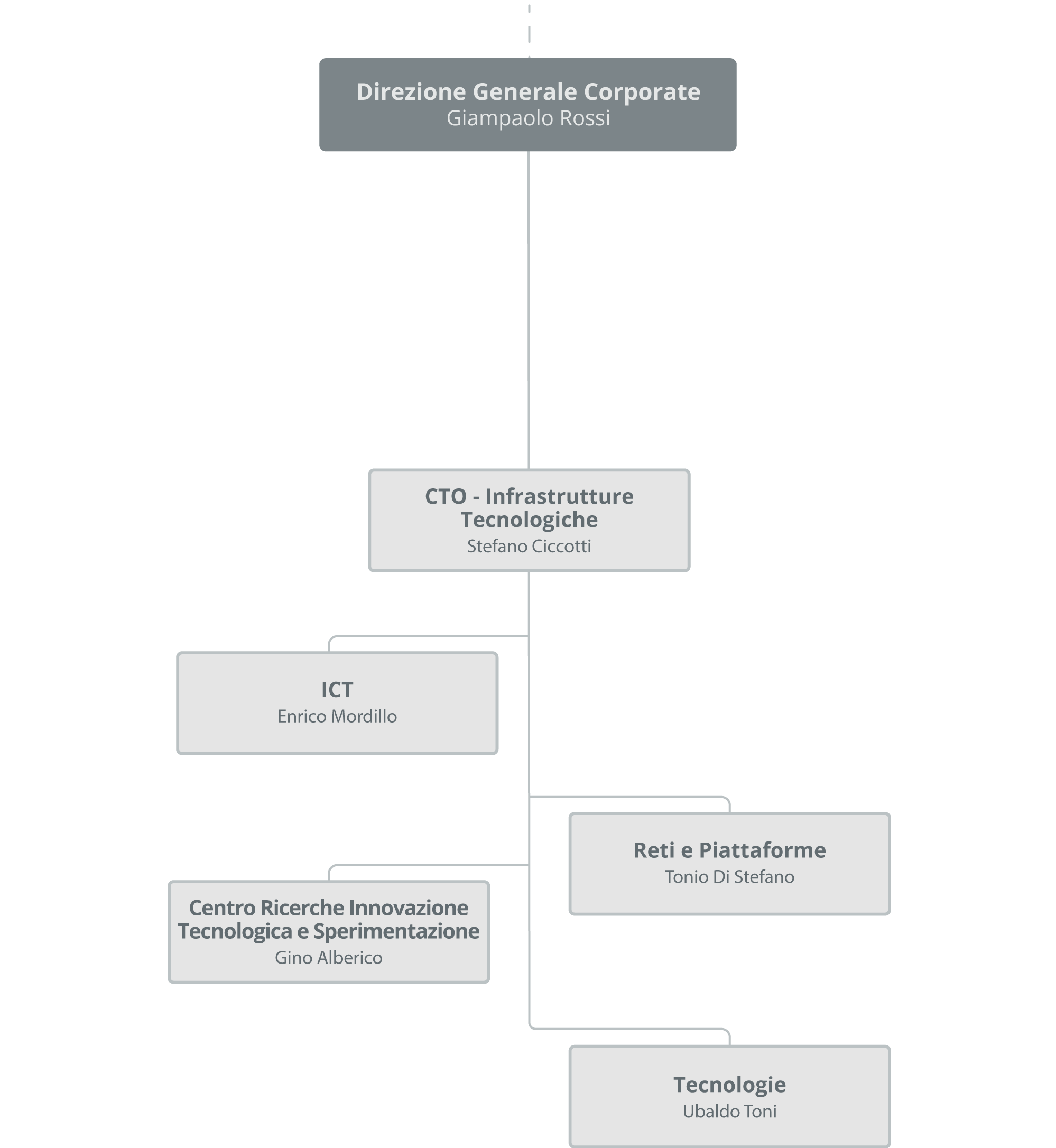
Infrastrutture Tecnologiche_Organigramma
< indietro
Infrastrutture Tecnologiche