Chi siamo
Corporate Governance
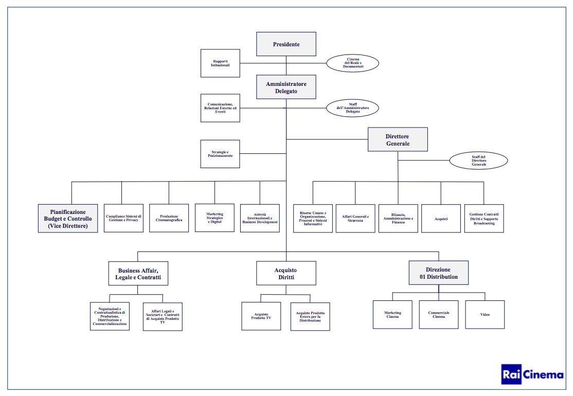
Organizzazione
Legalità - compliance modelli di prevenzione dei reati
Contatti
Recapiti del DPO